燕云十六声迎来全新外观「玉桂啾」本周五上架游戏商店,680长明珠即可获得,另外还有一些游戏内更新动向速报,一起来和小编看看吧~

全新外观,汴梁有奇鸟,喜衔玉桂枝。

春眠不觉晓,处处闻啼鸟。
诗人们在描绘春天时,总是非常乐于对这些可爱灵动的小生物投入笔墨。近日,江湖中也有一只小鸟乘春意而来,正在寻找合适的居所。有一处让它颇为满意,那就是——
少东家的头发。
相传此鸟多见于汴梁,浑圆可爱,也不知从哪学来几分雅致,喜衔玉桂枝做巢,因此得名「玉桂啾」。
可不知为何,这只啾却对少东家的头发情有独钟。可能觉得少东家也有脱俗雅气,也有可能只是觉得少东家头上柔软舒适,但总之就是爱不释爪。子非啾,安知啾之乐也。

全新饰品外观「玉桂啾」将于4月18日本周五正式上线,届时游侠们可前往「商店」,以680「长鸣珠」购得。有这样一只依人小鸟作伴,定会为这江湖路带来几分盎然生趣!
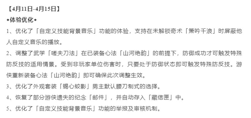
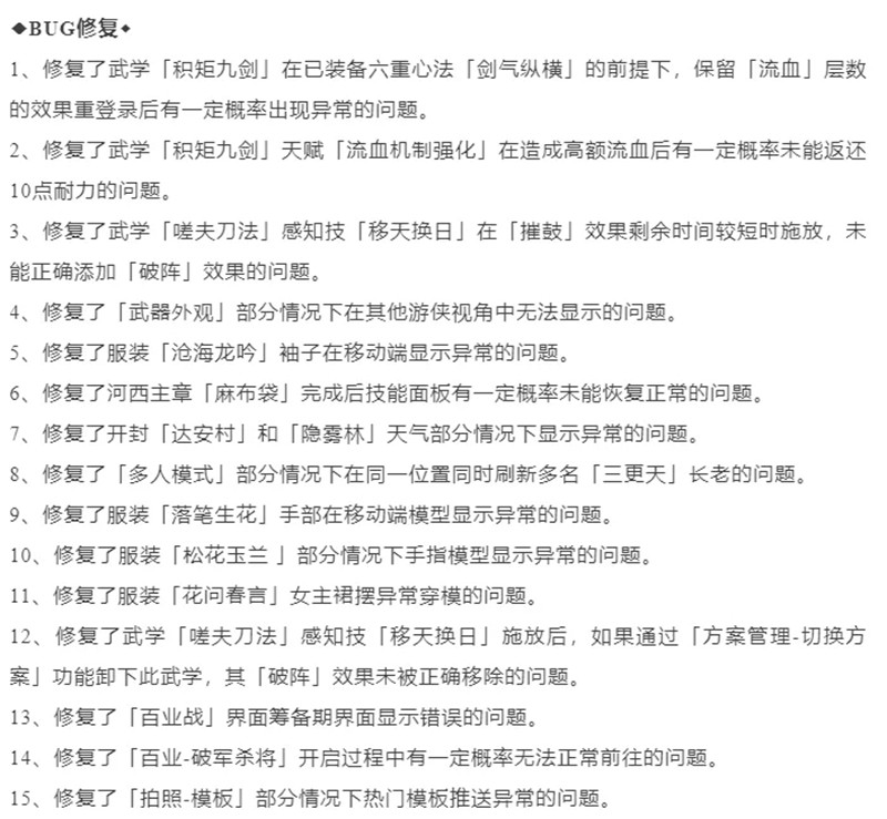
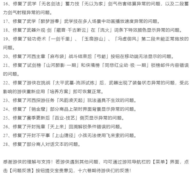
此外,我们优化调整的脚步也未停歇。近期以下优化修复已陆续实装,欢迎大家查看优化日志,也请游侠们继续监督和鞭策,为我们继续建言——



以上就是燕云十六声全新外观及最新优化动向速报的全部内容了,更多游戏资讯,攻略内容敬请关注切游网,我们会为您提供更多最快更新的新闻,您的支持是我们努力的动力!