明日方舟:终末地游戏中玩家将成为终末地工业的管理员,率领您的干员们,保卫、拓展人类的边疆。探索塔卫二,收集资源,利用集成工业系统攻克险境,与您的同行者们一道,为人类建设更好的未来家园。那么干员别礼怎么养成呢?小编为你准备了一份攻略,一起来看看吧~

「抽取建议」
作为常驻卡池角色,别礼上下限差距极大别礼并非优秀的开荒角色,比较吃角色练度目前缺少挂冰附着的先锋,导致队伍循环存在问题,但是以输出角度来看可以给到未来可期的评价,不建议强抽
「技能加点推荐」
战技>终结技=连携技天赋>终结技和连携技原因解析:别礼核心机制为对于寒冷附着的消耗,通过消耗获得天赋里的寒冷脆弱加成以及连携技高额的伤害战技是启动的核心,返还技力以及挂寒冷附着,因此优先级最高

[队伍推荐/手法简析」
别礼、伊冯、昼雪、赛希
角色替换:
伊冯可以用埃特拉作为下位替换,赛希可以选择小羊替换(换小羊流程前先打一个重击,激活小羊连携技能)输出流程:
主控角色(伊冯/别礼)赛希战技起手接上别礼战技,重击,之后补伊冯战技

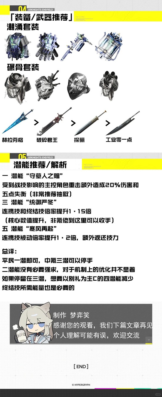
潜能推荐/解析-
潜能“守楚人之赠”受到战技影响的主控角色重击额外造成20%伤害和五点失衡(非常推荐抽取)三 潜能“统御严竖”连携技和经结技倍率提升1·15倍(核心数值提升,非系绝到这里可以收手)五 潜能“襄风再起”,连携技被动倍率提升1·2倍,颜外返还技力
总评:
平民一潜即可,中幕三潜可以停手二潜能没有必要强求,对于机制上的优化并不显首如果停留在三潜,想要以别礼为主C的四潜能减少终结技所需能量也是必费的

以上就是明日方舟:终末地干员别礼培养攻略,别礼养成一图流分享的全部内容了,更多游戏资讯,攻略内容敬请关注切游网,您的支持是我们努力的动力!