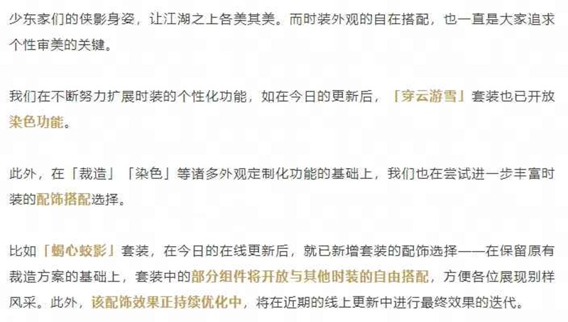
春光此时,光阴如金。燕云十六声今日完成了1.7.5b版本的在线更新,多项优化现已上线,期待游侠们体验。那么燕云十六声究竟更新了一些什么内容呢?我们一起来看看吧~

在游侠们骋怀闯荡的过程中,我们也希望第一时间对各项功能进行优化。









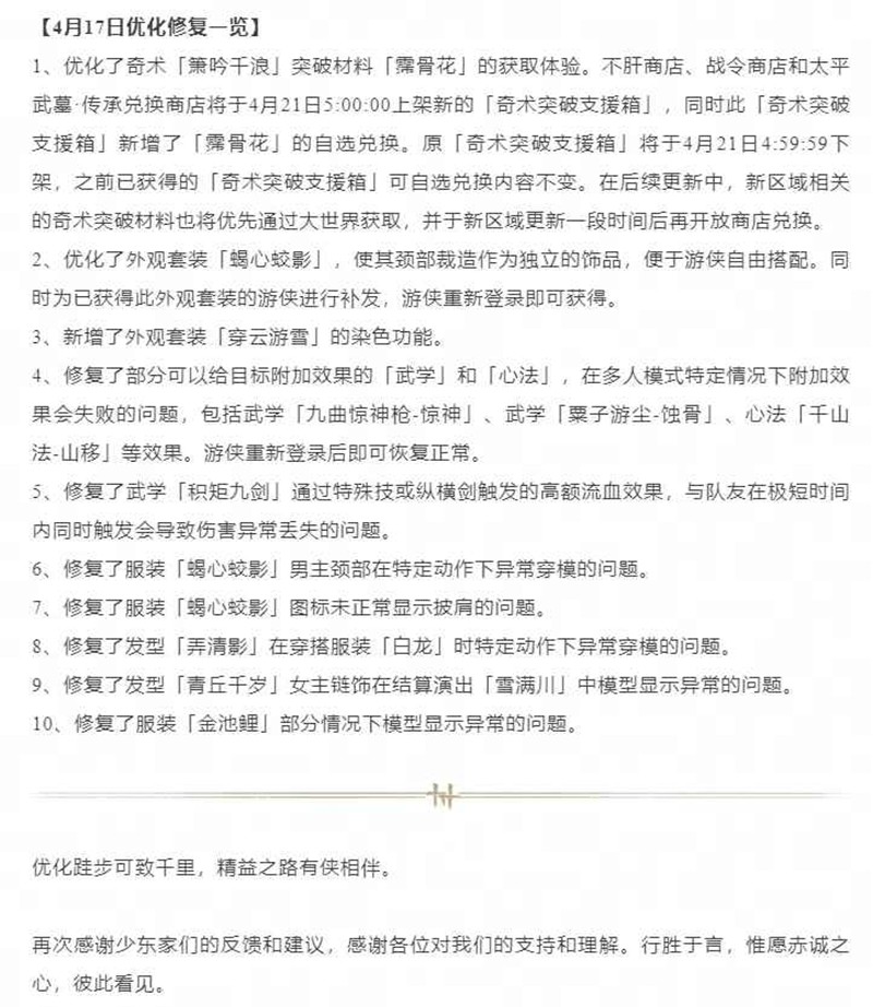
以上就是燕云十六声1.7.5b版本更新优化的全部内容了,更多游戏资讯,攻略内容敬请关注切游网,您的支持是我们努力的动力!
我的小鲨鱼
经营策略猛鬼快来敲门
休闲益智超能冲锋队
休闲益智杀手之狙击精英
射击枪战躺平发育生存派对
角色扮演火柴人战魂录
休闲益智宠物养成大作战
休闲益智粉末模拟器
休闲益智
火力苏打
射击枪战禾城麻将
棋牌桌游四驱越野赛
体育竞速学姐的校园生活
经营策略妖精的尾巴:激斗
角色扮演
逃离方块:白门
冒险解谜吃鸡王者大战场
射击枪战博雅斗地主
棋牌桌游小萝莉营救行动
休闲益智时间之钥
角色扮演一擦惊人
休闲益智反恐枪战射击
射击枪战解压大师全集
休闲益智熊出没2
射击枪战侦探小画家
休闲益智群英觉醒
经营策略破晓开心斗地主
棋牌桌游看见太奶了
休闲益智子弹男孩
射击枪战风暴编年史
角色扮演激动大比拼
休闲益智恐怖密室逃脱
角色扮演蜀剑苍穹
角色扮演
初音未来:缤纷舞台
音乐舞蹈卿云之上
经营策略最强决战
经营策略合成大师3
休闲益智积木收集大师
休闲益智双人太空求生
休闲益智同城游合肥麻将
棋牌桌游吃鸡精英传说之战
射击枪战境界-死神激斗
角色扮演一刀666
休闲益智像素之城
经营策略边境巡查官模拟
角色扮演小萌宠大探险
休闲益智
烽烟
角色扮演逃离巨人学妹
角色扮演蔬菜游乐场
休闲益智汉字找不同应用
休闲益智