《率土之滨》官方宣布将于10月30日上午10点进行例行维护,并带来一系列更新内容,包括新玩法、主题活动以及功能优化和BUG修复。本次更新后部分赛季可抢先体验桃源军,更有桃源主题画像活动限时登场。具体的更新内容如下:

新玩法 - 桃源军:
- 桃源军玩法将在第一赛季、第二赛季、群雄讨董、烽火连城及赤壁鏖兵赛季开放,其他赛季将逐步开放。
- 主城城主府达到6级后,玩家可以选择成为桃源军。
- 成为桃源军后,玩家将失去领地、分城、戍城,部队返回主城,分城、戍城部队解散,名望不变,领地上限由名望决定,资源存量超出部分移除,内政政策重置,同盟信息和加成移除。
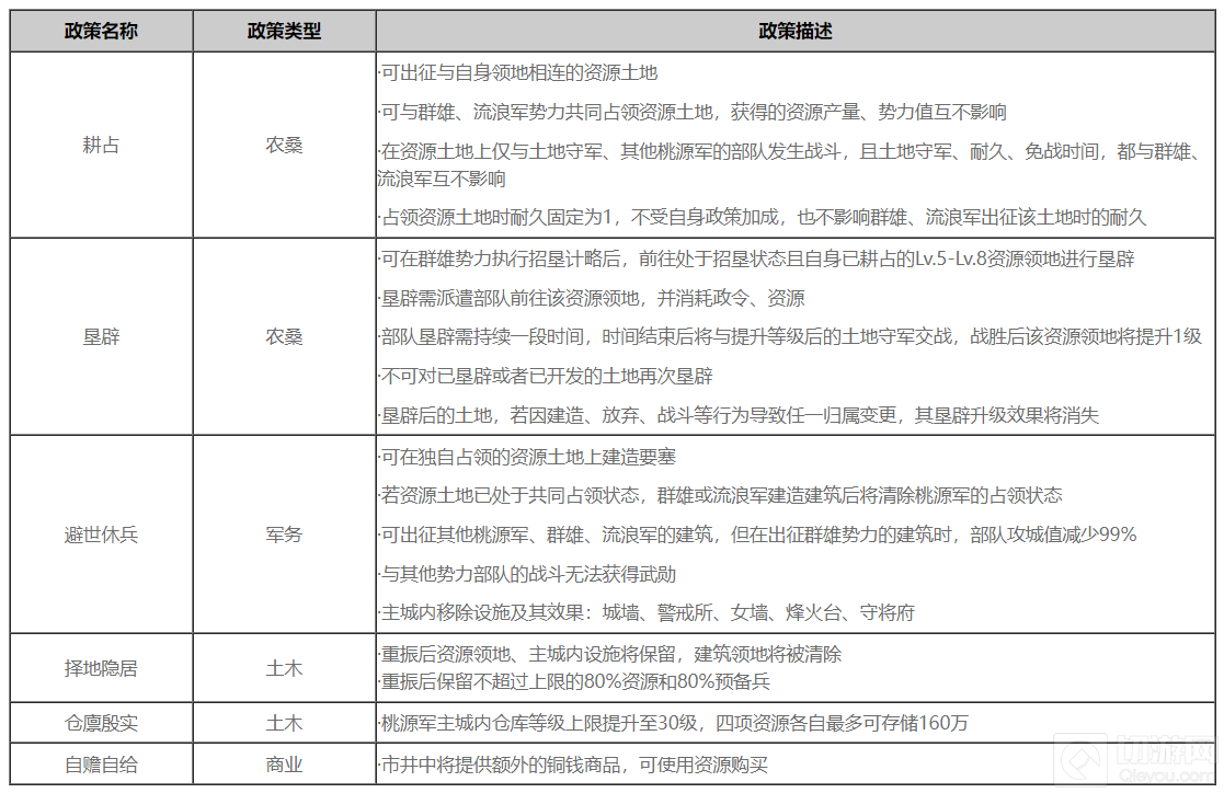
- 桃源军将拥有专属政策。具体如下:

主题活动 - 问津桃源·主题画像:
- 活动时间为2024年10月30日10:30至11月13日23:00。
- 活动期间,玩家可以使用将令购买主题画像,每个画像售价为1688将令。
- 本次主题画像包括5星蜀·诸葛亮·步、5星蜀·姜维、5星蜀·姜维·sp、5星魏·司马懿、5星魏·邓艾、5星群·张角、5星群·张角·sp等。

功能优化:
- 施政和委任的交互视觉效果优化。
- 招募信数量≥5张时,进行特定招募将默认优先使用招募信。
- 御龙卡框显示效果优化。
- 主界面小地图显示优化。
- 活动界面背景随节气变化。
- 部队在所属建筑外行动后,若我军武将兵力低于敌军总兵力8%,武将陷入士气低落。
- “庆典有礼”活动自选赛季武将列表移除部分武将。
- 新开启的征服赛季城池不再提供同盟人口上限,同盟可通过提升等级达到最高人数上限。
- 时代战场赛季中蜀汉武将随机招募将不再招募到特定武将,已方主城所在位置交战后半小时内无法移除己方武将、拆解宝物,不再获得已觉醒的典藏战法。
- 时代战场赛季时代排行榜与时代夺金娱乐赛中,【腾达】榜单的统计规则调整。
- 时代战场赛季中迁城不再受目标郡城占领情况影响。

BUG修复:
- 修复了时代战场赛季已转换兵种武将不可被正常移除的问题。
- 修复了时代战场赛季时代排行榜中,周榜单内部分角色未正确清除上周数据的问题。
桃源归隐,蛰伏待时!上述更新将于10月30日上午10:00进行,届时预计有半小时的服务器维护,各位玩家请提前规划游戏安排。如果这篇资讯对你有帮助的话,还请点个收藏夹,关注一下我们。我们还会持续带来更多游戏资讯报道!