作为一款乙女游戏,光与夜之恋自上线以来就受到了众多玩家的关注,最近,光与夜之恋布朗云,美兔登上热搜,不少朋友对此一头雾水,不知道是怎么回事,接下来就一起来看看吧。

总结:简单来说,就是光与夜之恋的玩家发现,光与夜之恋的女主是以策划布朗云为原型的私设,一下子感觉自己成了替身或者第三者,让很多光与夜之恋的玩家表示接受不能。
一、 光与夜之恋美兔事件光与夜之恋美兔事件,起因是去年的一个bug被翻出来,玩家可以卡出一个聪明的大设计师美兔的称号,后来被证实是P图(但是也有其他玩家晒出了她也卡出来的截图)
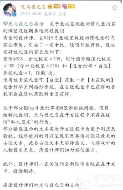
凌晨12点,官方回应,关于美兔事件也回应了,声称没有任何私设问题。

二、光与夜之恋布朗云事件与此同时,布朗云事件爆发。在美兔事件爆发后,有玩家晒出一张展会截图,她表示,自己总是卡出bug,有个叫布朗小宝贝的玩家明明不是她的好友却显示在她的展会里。
接下来,大家在微博找到了一名名叫-布朗云-的用户,通过对她微博的查找,找到了和女主高度雷同的细节,比如19年从英国回上海任职,南方人,不吃辣,路痴,有个闺蜜叫安安(这个人之后再讲,重要人物),有朋友叫猫哥。紧接着,随着热度的飙升,布朗云开始锁,删自己的微博,设置半年可见。在2点半左右,发布了一条澄清微博,但仅仅5分钟之后,她就删除所有微博。
关于澄清微博,布朗尼声称自己只是系统策划,而非文案策划,并没有参与任何文案设计。但是,细心的大家发现,这位普通的,且已经离职的小小的系统策划,和光夜前画手夜夜互关,且有多名画手关注了这位布朗云,布朗云本人也关注了光与夜之恋,并且转发了内测微博。

安安与布朗尼与北极光关系匪浅,后安安回复又迅速删除,其手法与布朗尼如出一辙,布朗尼也更改ID彻底删博。



因此玩家们怀疑这位布朗尼才是真正的女主,游戏中所谓的主控是以她为原型的私设,纸片人也塌房了。