英雄联盟不破不立试炼活动任务怎么做?完成试炼任务之后,玩家们就可以开始兑换奖励了,这次不破不立试炼活动的玩法奖励,小编会在下面为大家仔细介绍,并且为各位分享不破不立试炼任务的完成方法。
英雄联盟LOL不破不立试炼活动奖励一览表

2021年9月27日起至2021年10月31日23:59期间,参与英雄联盟客户端内的【不破/不立试炼】的活动,与LPL赛区的四支出征战队一同备战2021英雄联盟全球总决赛!
2021全球总决赛【不破/不立试炼】现已开启!
活动期间,您可以通过的一系列任务,获取“符文能量”(符文能量为本次活动专属的活动代币),并用其兑换游戏内的道具奖励,及外部平台的应援道具。每个QQ仅可绑定一个大区参与活动。详细的任务及奖励清单如下:
一、 参与方式
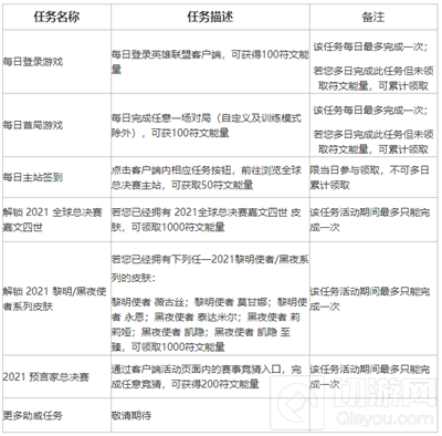
1. 登录英雄联盟客户端,选择【不破/不立试炼】页签。
2. 选择你所支持的战队作为主队*,便可以进入他们的秘密训练基地。(整个活动中,您仅有一次更改主队的机会。更改主队时将消耗活动代币——即符文能量)




3. 完成每日登陆、每日游戏等一系列任务,可获得符文能量,并兑换奖励。
4. 当您选择了一支战队作为主队之后,您所获取的个人符文能量都将同步累计到战队符文能量**进度中去。当战队符文能量达成进度目标后,所有选择以该战队作为主队的召唤师们,都将额外获得一个升级战队图标。升级图标将于活动结束后发放。(若玩家中途更换主队,则只能获得新主队的升级战队图标)
二、 任务列表

三、 奖励列表

四、 其它注意事项
关于如何更改主队:您可以在客户端页面点击左侧面板上方的战队图标,花费500符文能量更换自己的主队。更换成功后,您已兑换的游戏内道具不会退回。
关于战队符文能量:战队符文能量为选择该战队作为主队的所有玩家所获得过的符文能量的汇总。当进度条达成时,您后续会额外获得您所选主队的升级版召唤师图标。
当您选择一支战队作为主队之后,您的个人符文能量将会被自动计入该战队的战队符文能量进度,无需您进行任何操作。当您更换主队时,您原先获取的个人符文能量仍然被计入您原先支持的战队。您更换主队后获得的符文能量,将会被计入您新的战队符文能量。
以上就是英雄联盟LOL不破不立试炼活动的攻略以及奖励了,希望能够帮助都各位小伙伴,更多的英雄联盟的一些资讯攻略敬请关注切游网!