如鸢游戏以策略卡牌和沉浸式剧情为核心玩法,玩家只需完成指定任务和剧情对话就能快速通关。每一位男主按顺序会开启地宫玩法,本次地宫是左慈璃魂月魄地宫,那么地宫遗迹四应该怎么打呢?小编为你准备了一份攻略,一起来看看吧~

密探阵容:1张邈 2董奉 3孔融 4孙权 5张飞
注意
1. 该阵容张飞和张邈3星,星石已经调整为该练度最低伤害极限,如果比我的练度还低那可以找找其他老师的攻略了
2. 该配队练度打法4回合必须打死右2小兵,否则最后会少伤害,除非练度比我高可以延后1回合打死
3. 孙权不能替换颜良,最少只有凑齐4种属性上场,张邈当队长才能给到队友更高的增伤效果,不然最后会少伤害,除非练度比我高,孙权可以替换颜良
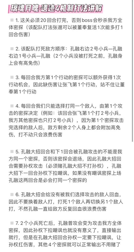
4. 不要更改密探站位和出手顺序,机制打法讲解看p2

—打孔融右边2号小兵—
回合1: 飞平a2次,邈平a,权平a,董下拉,孔大
回合2: 飞大,邈大,董平a,飞平a,权平a,孔平a
回合3: 飞平a2次,董平a,权平a,其他人下拉(这里赌孔融不打孙权)
回合4: 飞平a,邈平a,董平a,飞平a,孔平a,权下拉(这里打死2号小兵)

—打孔融右边1号小兵—
回合5: 飞平a2次,董平a,邈平a,孔平a,权下拉
回合6: 董平a,权平a,其他人下拉(这里赌孔融不打孙权)
回合7: 飞大,邈大,董平a,飞平a,孔平a,权下拉
回合8: 飞平a2次,董平a,邈平a,孔大,权下拉
回合9: 董平a,邈下拉,权平a,其他人下拉(这里打死1号小兵)

—打孔融—
回合10: 飞平a2次,董平a,邈平a,权平a,孔下拉(孔融没残血也可以平a)
回合11: 董平a2次,飞平a,邈平a,权平a,孔平a
回合12: 飞平a2次,董平a,邈平a,孔平a,权下拉
回合13: 飞大,邈大,董平a,飞平a,权平a,孔大
回合14: 飞平a2次,董平a,邈平a,权平a,孔下拉
回合15: 飞平a,邈平a,董平a,飞平a,孔平a,权下拉

回合16: 飞平a2次,董平a,邈平a,权平a,孔平a
回合17: 董平a2次,飞平a,邈平a,权平a,孔平a
回合18: 董平a2次,飞平a,邈平a,孔平a,权下拉
回合19: 飞大,邈大,董平a,飞平a,权平a,孔平a
回合20: 飞平a2次,董平a,邈平a,权平a,孔平a
(如果最后boss还差一点血量,董奉还能复活张邈1次,21回合张邈再输出2次)
每个宝宝等级命盘练度不一样,可以参考自行调整

以上就是如鸢左慈地宫璃魂月魄·遗迹4怎么打文字版攻略的全部内容了,更多游戏资讯,攻略内容敬请关注切游网,您的支持是我们努力的动力!