苏丹被神秘女术士蛊惑,命令你和他玩一个残酷的游戏。每周你必须从四种特殊的卡片中抽一张:纵欲卡需要你寻找床笫之欢,奢靡卡需要你挥金如土,征服卡将逼迫你深入险境,而杀戮卡则需要你献祭一条人命……是和这个游戏一同陷入疯狂,还是寻找那缥缈的希望?苏丹的游戏中有过日随机事件选项的触发,那么这些随机事件怎么完成呢?小编为你总结了一份攻略,一起来看看吧~

灰底:可销苏丹卡
黄底:加侠名
蓝底:有属性要求/需检测属性
浅绿底:获得比较特殊的物品/加成

事件名称速找:
p1:偷盗的仆人;欠钱的朋友;打老婆的邻居;贼人之手;读书人

p2:祖传的。。。;妻子的梦;以神之名;躲雨的人;行脚僧

p3:喝醉的同僚;商队投资;午夜美人;神秘的符号;骗子登门

p4:邻居投诉;苏丹的金苹果;贸易路线;吉兆;两个丈夫;奇异的机械

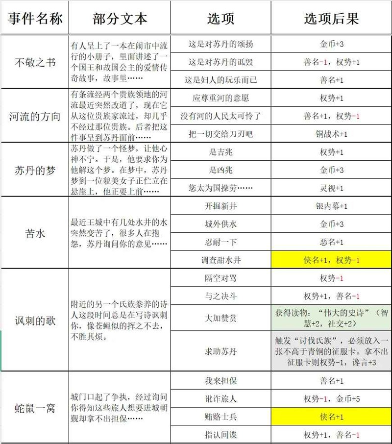
p5:不敬之书;河流的方向;苏丹的梦;苦水;讽刺的歌;蛇鼠一窝

p6:诡异的游戏;禁忌的画册;懈怠的士兵;着火的宅子;询问品级;分羊

p7:染血的赌约;商人之争;神的栖所

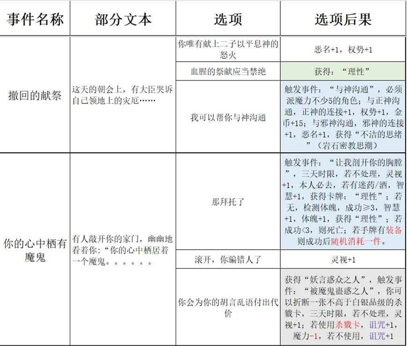
p8:撤回的献祭;你的心中有魔鬼

p9:寄养子之死;大臣陷害

以上就是苏丹的游戏过日随机事件选项触发的全部内容了,更多游戏资讯,攻略内容敬请关注切游网,您的支持是我们努力的动力!