近期,叠纸与祖龙之间的商标侵权及不正当竞争纠纷案一审判决结果公布,引发了广泛关注。这场官司的焦点集中在双方旗下的热门换装游戏《闪耀暖暖》《无限暖暖》《奇迹暖暖》以及《以闪亮之名》上。叠纸指控祖龙在推广其游戏《以闪亮之名》时,未经授权使用了叠纸的注册商标作为搜索关键词,从而引发了这场法律纠纷。

根据裁判文书显示,祖龙在2024年1月至4月期间,擅自在微信广告平台将“闪耀暖暖”“无限暖暖”“奇迹暖暖”等注册商标设为搜索关键词,用于推广其竞品游戏《以闪亮之名》。法院经审理认定,祖龙的显性使用行为构成商标侵权,而隐性使用则构成不正当竞争。

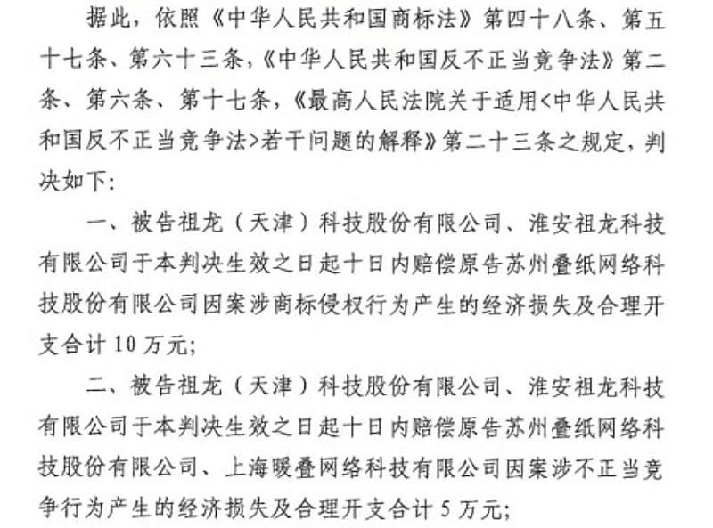
最终,法院判决祖龙赔偿叠纸商标侵权损失及合理开支共计10万元,同时赔偿不正当竞争损失5万元。叠纸游戏在回应中表示,将持续重点打击此类侵权行为,维护健康有序的行业生态与公平竞争的市场环境。

这场官司不仅涉及巨额赔偿,更引发了行业内外的广泛讨论。从玩家到业内人士,都对这一结果表示了高度关注。在社交媒体上,许多玩家纷纷表达了对案件的关注和支持,部分玩家甚至以幽默的方式调侃这一事件,显示出游戏行业在知识产权保护方面的敏感性和重要性。

值得注意的是,这场官司并非单向的法律诉讼。祖龙也曾因不正当竞争纠纷起诉叠纸,但目前案件的焦点集中在叠纸胜诉的结果上。这一判决不仅为叠纸带来了法律上的胜利,也为整个游戏行业的知识产权保护树立了新的标杆。
在游戏行业,商标和知识产权的保护至关重要。此次叠纸与祖龙的商标侵权及不正当竞争案一审判决结果,不仅为双方的纠纷画上了句号,也为行业内其他企业提供了警示和借鉴。随着游戏行业的不断发展,知识产权保护将成为企业竞争的核心要素之一,而法律的公正裁决也将为行业的健康发展保驾护航。
反恐精英队之枪王
休闲益智解谜房间大挑战
休闲益智偶像梦幻祭2
休闲益智成语接龙
休闲益智率土之滨
经营策略三剑豪
角色扮演西域风云
角色扮演挖掘机施工队
经营策略悟空西游降妖记
休闲益智可爱猫咪模拟器
休闲益智躺平植物战僵尸
经营策略火柴人战魂录
休闲益智轰轰卡对决
休闲益智奥拉星
休闲益智咕卡手账达人
休闲益智冒险王3OL
角色扮演吉牌麻将
棋牌桌游自由小镇
休闲益智华清飞扬全民坦克联盟游戏软件v1.0
经营策略梦幻花园
休闲益智童话小镇
经营策略积木叠叠乐
休闲益智樱花校园浪漫生活
休闲益智猴王大圣模拟器
角色扮演鄂州五十K
棋牌桌游单机斗地主(六月)边锋精简版
棋牌桌游数字合合乐
休闲益智武林外传
角色扮演宠物泡泡龙
休闲益智换装我贼遛
休闲益智QQ飞车
休闲益智最强祖师
经营策略伊苏6:纳比斯汀的方舟
角色扮演多乐跑得快
棋牌桌游赖子南昌麻将
棋牌桌游使命召唤手游
射击枪战帝国与魔法
经营策略无双萌将
角色扮演天选打工人
休闲益智蛮荒进化生存
休闲益智天天酷跑
射击枪战一波超人
休闲益智
逃离方块:洞穴
冒险解谜战棋三国2
经营策略饥荒幸存者
角色扮演万乘之国
经营策略
永夜降临:复苏
卡牌游戏丹东麻将
棋牌桌游