英雄联盟不破不立试炼活动怎么玩?不破不立试炼活动已经开启,不过很多玩家都不清楚这个活动的玩法,因此小编待会就会在下面的攻略中,为大家详细的介绍不破不立试炼活动的参与方法,具体玩法请参考攻略。
英雄联盟不破不立试炼活动攻略
活动时间:2021年9月27日起至2021年10月31日23:59。
参与方式:必须通过游戏客户端上方的“不破不立试炼”按键参与。

进入活动页面后就到了选择主队的界面,从四个LPL队伍中任选一个即可开始任务。
这里有一点特别特别重要的:一定确保你登录的大区是你准备领奖励的区,就和十周年活动一样,一个qq只能绑定一个大区参与活动。如果选错了,就没有办法了,而且主队也只能更改一次。而且选择主队还关系到后面能额外获取一个战队升级图标,更换战队后就只能获得新战队的升级图标,所以一定想好自己支持的队伍。


然后是任务完成方式
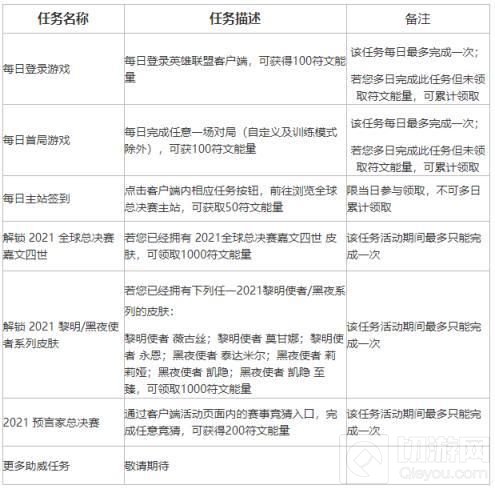
1.每日登录游戏、每日首局游戏、每日主站签到,都能获取符文能量(就是用来换奖励的)
2.解锁2021全球总决赛嘉文四世皮肤和2021黎明/黑夜使者皮肤有大量符文能量。
3.总决赛赛事竞猜(还没开)
第一个任务每日有250能量
第二个皮肤任务有2000能量(仅一次)
第三个竞猜任务可以获得200能量(仅一次)

接下来是可兑换奖励
EDG、FPX、RNG、LNG战队图标

EDG、FPX、RNG、LNG战队对应的表情

2021全球总决赛限定 嘉文四世的炫彩和头像(炫彩需要搭配原皮才能用)


奖励兑换表
因为主队的头像和表情需要500能量,其他队伍头像和表情需要1000能量,兑换所有头像和表情都需要3500能量。
所有头像加表情再加上皇子炫彩总共需要8000能量

省流助手:如果你不想研究这些乱七八糟的,每天完成每日任务,32天就够了。
以上就是英雄联盟不破不立试炼活动攻略,希望能够帮助到各位小伙伴,更多的英雄联盟资讯敬请关注切游我那个!