一梦江湖洛镇浮生记活动有不少少侠沉迷白手起家,探索出了各种生存模式,习武镖师流、习文教书流……甚至还有不走寻常路的“翻遍垃圾流”和“乞讨全城流”。这么多生存模式,也不是各个都能帮助少侠存活通关的。那么身无分文进入洛镇,少侠们怎样才能苟住七天,甚至一跃成为洛镇一代传奇呢?小编为你准备了一份攻略,一起来看看吧~

该攻略用于赚铜币上排行榜用(也就是四保一,四个打工黑奴赚钱全上交,比较浪费时间)。
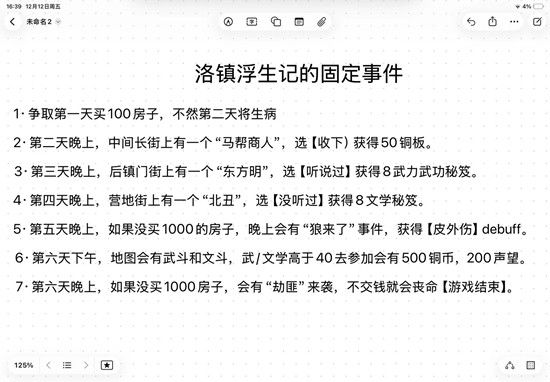
【固定注意事项:这是必去的!!!】
1.开局全部人都要刷运气/文学/武学15以上。(最好保证有一个人是运气的,可以持续赚钱不用学习)
2.所有武/文学人优先学习,哪怕没体力扣血也没事,血不低于40就行,前期钱由(运气15斗蛐蛐的人出)。
【不怕的话可以每两回合去捡一次垃圾吃,赌一下可以省点钱】

3.第二天晚上所有人都去拿铜板(共250个)、修补房子,第三天晚上去拿武功秘籍,第四天晚上拿文学秘籍,第五天修1000房子。
【多的食物可以在背包点“丢下”给队友捡,队友缺铜板也可以点击“给予铜板”给队友】
4.文/武学满40就不需要学习了,全部去工作,一回合赚280-310左右。

5.第五、六天下午都有地下蛐蛐,运气高于15,准备500铜板去斗,会获得500-1000的铜板。
6.第六天下午文/武斗,全部文/武满40的号去参加,每个号赚500。
7.在第七天晚上睡觉前,全部号把钱都给要上榜的号,然后再睡觉。

以上就是一梦江湖洛镇浮生记攻略,多人组队黑奴赚钱攻略的全部内容了,更多游戏资讯,攻略内容敬请关注切游网,您的支持是我们努力的动力!